就诊流程
北京朝阳医院石景山院区内镜预约及就诊流程
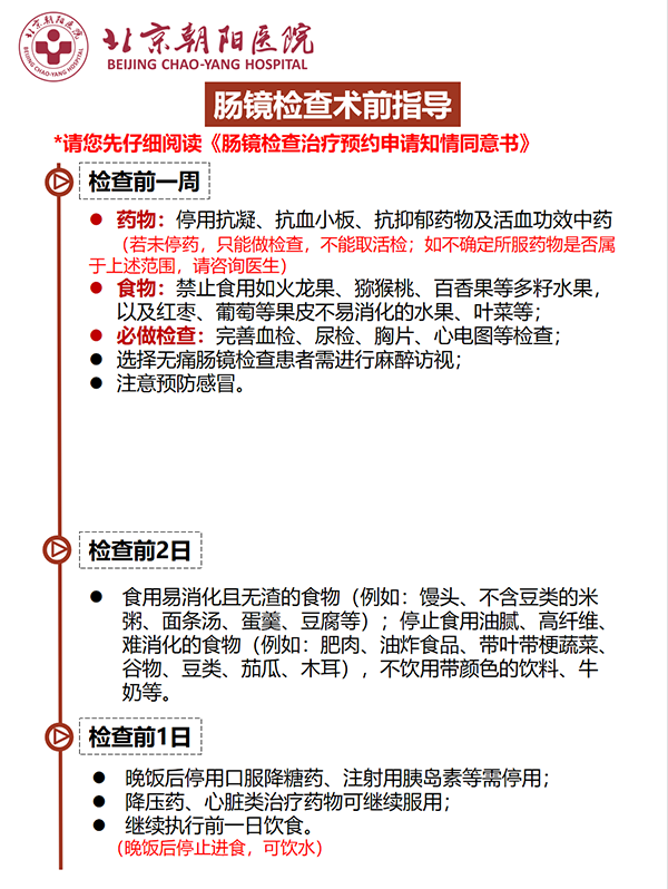
做肠镜前,你是否既有点紧张,又对 “怎么准备” 充满疑问?别担心,肠道清洁度是决定肠镜检查质量的关键一步,准备越充分,检查越顺利,结果也越准确。这份指导会清晰告诉你检查前需要做的饮食调整、泻药服用方法和注意事项,帮你轻松搞定术前准备,安心迎接检查。接下来,咱们一起仔细看看具体步骤吧。



下一篇: 健康体检流程及套餐介绍
做肠镜前,你是否既有点紧张,又对 “怎么准备” 充满疑问?别担心,肠道清洁度是决定肠镜检查质量的关键一步,准备越充分,检查越顺利,结果也越准确。这份指导会清晰告诉你检查前需要做的饮食调整、泻药服用方法和注意事项,帮你轻松搞定术前准备,安心迎接检查。接下来,咱们一起仔细看看具体步骤吧。



下一篇: 健康体检流程及套餐介绍
友情链接: 国家卫生健康委员会 北京市卫生健康委员会 北京市医院管理中心
版权所有:首都医科大学附属北京朝阳医院
京ICP备 05048299号-1
京公网安备11010502033042
常营院区:朝阳区东十里堡路3号院 邮编:100024
©Copyright 2020 Beijing Chao-Yang Hospital.All rights Reserved
特别声明:本站内容仅供参考,不作为诊断及医疗依据。
